9月27日,欧美黑人巨大videos精品_欧美黑人巨大xxxxx_欧美黑人乱大交_欧美黑人乱大交_欧美黑人牲交videossexeso_欧美黑人添添高潮a片www_欧美黑人添添高潮a片www_欧美黑人性暴力猛交喷水黑人巨大医学院曾玲晖课题组在eLife在线发表题为“Astrocytes gate long-term potentiation in hippocampal interneurons”的研究论文。该研究揭示了星形细胞通过CB1R介导的信号通路在调控海马中间神经元长时程突触传递增强(longt-term potentiation,LTP)的作用,进一步拓展了星形胶质细胞的功能和完善了中间神经元长时程突触传递增强产生的机制。

我们所熟知的海马网络中的长时程增强(Long-term potentiation,LTP)是在兴奋性谷氨酸能突触到兴奋性锥体神经元上诱导产生的LTPE→E,最新的研究表明兴奋性谷氨酸能突触到抑制性中间神经元上也能诱导产生LTPE→I。然而,因为不同中间神经元中蛋白质的异质表达以及突触棘的缺乏,使得LTPE→I背后的机制仍存在争议。
星形胶质细胞是中枢神经系统中数量最多的一类胶质细胞,它在调节神经系统的发育和功能中起着关键作用。众多的研究表明星形胶质细胞释放NMDAR的共激动剂D-serine对LTPE→E的形成至关重要,但星胶在LTPE→I中的功能仍不完全明确。
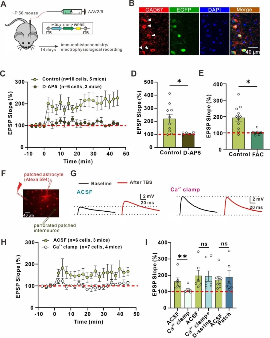
在本研究中,团队通过穿孔全细胞膜片钳、FAC阻断星胶代谢、钙螯合剂钳制星胶钙离子浓度和药理学等实验方法和技术证明了在海马CA1 stratum radiatum (SR)和stratum orien (SO)中间神经元LTP的产生机制是不同,SR是星形胶质细胞和NMDAR依赖,而SO区是星形胶质细胞和NMDAR非依赖(图1)。

图1.星形胶质细胞参与海马stratum radiatum 中间神经元NMDAR依赖的LTPE→I
通过脑立体定位注射病毒、穿孔膜片钳、钙成像等实验方法探究了星胶调节LTPE→I形成的内在分子机制,发现星胶是通过激活CB1R介导的钙离子的升高,而释放D-serine,来调控海马CA1辐射层中的LTPE→I的形成。(图2)

图2.星胶通过CB1R和D-serine信号通路参与LTPE→I的形成
经过AAV病毒敲除中间神经元γCaMKII,并通过电生理手段发现敲除γCaMKII后,海马SR中间神经元LTPE→I受损,进一步结合行为学实验等分析方法,发现海马SR中间神经元LTPE→I参与高级认知功能。(图3)

图3.敲除中间神经元γCaMKII导致星胶依赖的LTPE→I和场景恐惧性记忆受损
医学院曾玲晖教授为本文的通讯作者。医学院沈伟达老师为本文的第一作者和共同通讯作者,浙江大学联培研究生唐烨姣和医学院杨静老师为本文的共同第一作者。本课题受到了浙江省“尖兵”“领雁”项目(2022C03034)、浙江省自然科学青年基金(LQ23C090001)等资金的资助。
转自欧美黑人巨大videos精品_欧美黑人巨大xxxxx_欧美黑人乱大交_欧美黑人乱大交_欧美黑人牲交videossexeso_欧美黑人添添高潮a片www_欧美黑人添添高潮a片www_欧美黑人性暴力猛交喷水黑人巨大医学院